
- 索 引 号: FJ00425-0800-2026-00278
- 文 号: 350000522026000155
- 发布机构: 福建省文化和旅游厅
- 生成日期: 2026-04-28
- 有效性: 有效
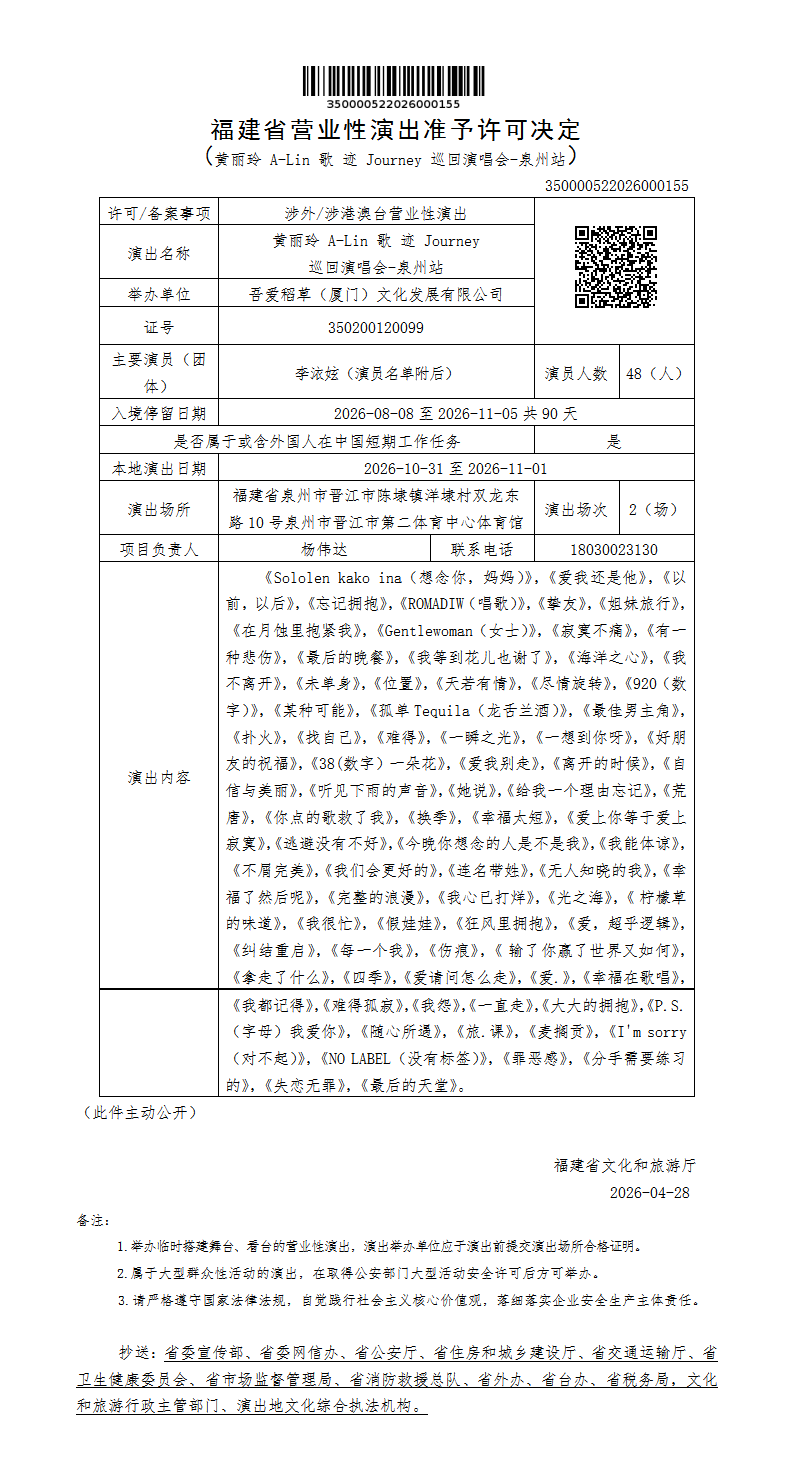
- 内容概述: 福建省营业性演出准予许可决定(黄丽玲 A-Lin 歌 迹 Journey 巡回演唱会-泉州站)
福建省营业性演出准予许可决定(黄丽玲 A-Lin 歌 迹 Journey 巡回演唱会-泉州站)
来源:福建省文化和旅游厅
时间:2026-04-28 16:22

扫一扫在手机上查看当前页面


